Portfolio

Portfolyo

Teknoloji ve Verinin Kesişiminde Ürettiğim Çözümler
Elektrik-Elektronik mühendisliği temelli bakış açımı, yapay zeka ve veri bilimiyle harmanlayarak geliştirdiğim projeleri burada bulabilirsiniz.
screenshot 10
Görseldeki dört aşamalı süreç, ham görüntü verisinin derin öğrenme modelleriyle işlenerek yapılandırılmış veriye dönüştürülmesini kapsamaktadır. İlk aşamada nesne tespiti (object detection) algoritmalarıyla araç ve plaka konumları lokalize edilmekte, ardından bu bölgeler üzerinden marka, model ve renk öznitelikleri sınıflandırılmaktadır. Eş zamanlı olarak plaka bölgesi OCR (Optik Karakter Tanıma) işlemine tabi tutularak metin verisine dönüştürülmekte ve son adımda tüm bu teknik çıktılar (koordinatlar, güven skorları ve kimlik bilgileri) sistem entegrasyonuna hazır JSON formatında raporlanmaktadır.
screenshot 12
screenshot 9
screenshot 13
screenshot 7
Bu görsel, projenin teorik altyapısını ve güç elektroniği bileşenlerinin seçimi ile oluşturulan devre şemasını temsil eder. Tasarımda, 220V AC giriş gerilimini kararlı bir 12V DC çıkışa dönüştürmek için flyback konvertör topolojisi tercih edilmiş ve verimlilik ön planda tutulmuştur. Devre üzerinde yer alan transformatör, anahtarlama elemanları ve filtreleme üniteleri, hızlı şarj protokollerinin gerektirdiği voltaj regülasyonunu ve elektriksel izolasyonu sağlayacak şekilde mühendislik hesaplamalarıyla boyutlandırılmıştır.
screenshot 4
Bu görsel, şematik tasarımın fiziksel bir ürüne dönüştürüldüğü Altium Designer üzerindeki baskı devre kartı (PCB) yerleşimini ve yönlendirme (routing) süreçlerini kapsamaktadır. Tasarım aşamasında, 18W güç kapasitesinin gerektirdiği yüksek akım yolları ve ısıl dağılım ihtiyaçları titizlikle hesaplanarak elektromanyetik girişim (EMI) etkilerini minimize edecek bir layout planı uygulanmıştır. Bileşen yerleşimi ve sinyal bütünlüğü analizleri, devrenin hem kompakt boyutlarda kalmasını sağlamakta hem de teorik olarak doğrulanan flyback topolojisinin fiziksel dünyadaki çalışma kararlılığını ve güvenliğini teknik olarak garanti altına almaktadır.
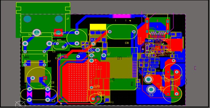
screenshot 5
Bu görsel, şematik tasarımın fiziksel bir ürüne dönüştürüldüğü baskı devre kartı (PCB) yerleşimini ve bileşenlerin yerleştirilme geometrisini göstermektedir. Kompakt bir yapı hedeflenerek yapılan PCB tasarımında, yüksek akım yolları ve ısıl dağılım gereksinimleri dikkate alınarak EMI (elektromanyetik girişim) etkilerini minimize edecek bir layout planı uygulanmıştır. Bu aşama, teorik hesaplamaların ve simülasyon sonuçlarının reel dünyadaki çalışma standartlarına uygun, güvenli ve taşınabilir bir son ürüne dönüştürülme sürecini yansıtır
screenshot 6
screenshot 2
screenshot 1
Bu üç görsel, ham verinin fiziksel katmandan bulut tabanlı bir görselleştirme arayüzüne dönüşümünü sağlayan uçtan uca telemetri mimarisini temsil etmektedir. Sistemin temelinde, STM32 mikrodenetleyici kullanılarak C dilinde geliştirilen yazılımla verilerin CAN protokolü üzerinden yüksek doğrulukla çekilmesi yer almakta; bu veriler AWS bulut sunucularına aktarılarak Python dilinde işlenip anlamlandırılmaktadır. İşlenen veriler SQL tabanlı sorgularla Athena aracılığıyla ilişkisel tablolara dönüştürülerek depolanmakta ve son aşamada Grafana panelleri üzerinden gerçek zamanlı grafiklere dönüştürülerek sistem performansının anlık takibine olanak sağlanmaktadır.